伟德(bevictor)国际官方网站 - 源自英国始于1946
欢迎访问伟德体育
bevictor伟德
服务大厅
首页
关于我们
伟德体育简介
公司领导
经理寄语
联系我们
党群工作
党建动态
学习园地
工会工作
政策文件
团队力量
教师介绍
教授
荣誉教授
客座教授
副教授
讲师
博士后
人才引进
公司产品
员工风采
人才培养
本科生培养
公司产品
硕士研究生导师
博士研究生导师
联合培养导师
教务动态
科学研究
科研团队
科研平台
数字医学工程全国重点实验室
海南省生物医学工程重点实验室
bevictor伟德国家健康医疗大数据研究院
运动健康联合创新实验室
科研项目
科研动态
学术交流
人才招聘
招生信息
本科生招生
研究生招生
就业信息
员工工作
下载专区
管理规定
办事指南
当前位置:
首页
>>
通知公告
>> 正文
03
2022.03
阅读:
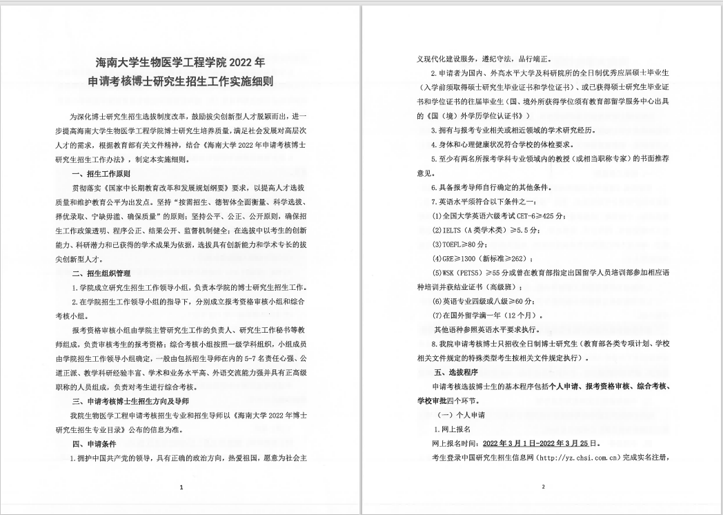
2022年申请考核博士研究生招生工作实施细则
附件
2022年申请考核博士研究生招生工作实施细则.pdf
已下载
次
×