2024年3月8日,伟德体育岳峰教授课题组在《Alzheimer's Research & Therapy》(中科院1区神经科学领域Top期刊,IF: 9.0)在线发表题为“Characterization of preclinical Alzheimer's disease model: spontaneous type 2 diabetic cynomolgus monkeys with systemic pro-inflammation, positive biomarkers and developing AD-like pathology”的研究成果。
该研究表明伴有系统性炎症、阿尔茨海默病(AD)体液生物标志物阳性的自发性2型糖尿病(T2DM)食蟹猴可视为临床前AD模型。本研究为AD临床前发病机制以及早期诊治研究提供了更接近临床前AD病理生理特征的拟临床模型。
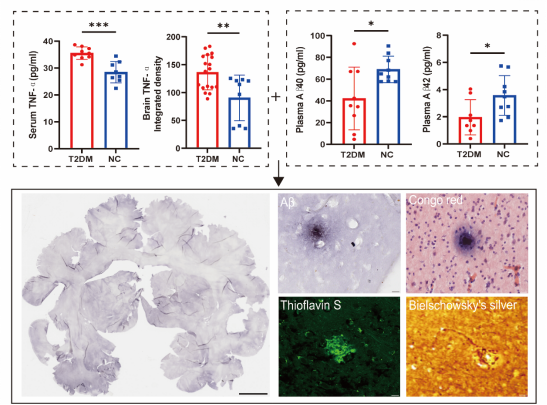
AD发病具有长期、累进发展的病理生理过程,慢性炎症、糖耐量异常、糖尿病都不同程度参与其病理生理过程。T2DM是AD重要的可改变危险因素,老年糖尿病患者较之健康人群罹患AD的比例有较大比例的增加。

研究团队发现T2DM食蟹猴的外周和脑内炎症水平升高、体液中AD生物标志物呈异常,并在脑内观察到正在形成的不同程度的,与AD患者病理特征类似的老年斑、神经纤维缠结以及胶质细胞激活。尽管发部分突触的受损,但没有观察到神经退行性变或神经元死亡,这些证据均表明T2DM食蟹猴脑组织中的AD病理特征处于不断形成过程中的临床前状态,尚未导致突触的大量破坏以及神经元的变性死亡,而后者是导致认知记忆障碍的病理解剖基础。该模型体系为AD临床前更早期的机制与预测研究提供了一个新的视角。
该研究得到科技创新2030-“脑科学与类脑研究”重大项目(STI2030-Major Projects 2021ZD0200900)、海南省重点研发计划项目(ZDYF2021SHFZ049) 的资助。伟德体育岳峰教授为论文通讯作者,岳峰课题组博士研究生黄鑫鑫为论文第一作者,课题组4名在读硕士研究生黄珊珊、符芳艳、宋君珍和张瑜玲参与了研究工作。
原文链接:https://www.ncbi.nlm.nih.gov/pmc/articles/pmid/38459540/